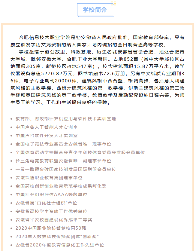
合肥信息技术职业学院
211 |
985 |
双一流 |
理工
安徽省
高职(专科)
省重点
民办
自强厚德
0551-63690888
http://www.hfitu.cn/
更多 >
图片
院校首页
历年分数
历年分数
历年分数
普通类
艺术类
体育类
招生计划
院校计划
投档规则(艺术)
投档规则(体育)
招生政策
招生简章
招生资讯
探校攻略
探校攻略
探校攻略
探校攻略
探校攻略
探校攻略
院校首页
> 招生简章
合肥信息技术职业学院2023年分类考试招生简章
2023-03-28 11:01:31 分享至:
招生简章
招生资讯
合肥信息技术职业学院2023年分类考试招生简章
2023-03-28 11:01:31